 2
- Nhận biết các linh kiện Sound và Audio Amply trên vỉ máy.
- Khối đường tiếng gồm có Chip Sound và Chip Audio Amply, để nhận biết các
linh kiện này ta dựa vào
một số đặc điểm sau đây:
+ Chip Sound có hình vuông, 4 hàng chân, có kích thước khoảng 1 cm, đứng
về phía rắc cắm Mic và rắc cắm tai nghe.
trong trường hợp khó nhận biết thì bạn hãy tra cứu trên
datasheet.com, chip sound thường ghi là Audio Processor.
+ IC - Audio Amply thường đứng gần chip Sound và đứng ở khoảng giữa chip
Sound và rắc cắm ra loa.
nếu tra cứu thì chip sẽ ghi chức năng là Audio Amply.

Cách nhận biết chip Sound và IC công suất tiếng là
dựa vào đặc điểm của một số linh kiện xung quanh.
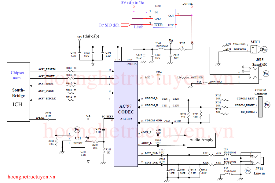
3 - Nguyên lý hoạt động của chip Sound.
- Trong chip Sound được chia làm hai phần đó là mạch xử lý tín hiệu
Digital và mạch xử lý tín hiệu Analog.
- Mạch xử lý tín hiệu Digital sẽ
trao đổi dữ liệu với chipset nam thông qua các đường bus:
- SDOUT (Signal Data Out) tín hiệu âm thanh số đi ra từ chip Sound để
truyền về hệ thống qua Chipset nam.
- SDIN (Signal Data In) tín hiệu âm thanh số đi từ hệ thống đến chip
Sound.
- SYNC - tín hiệu đồng bộ.
- BITCLK - xung Clock.
- RESET# - tín hiệu khởi động chip Sound xuất phát từ Chipset nam.
- Phần xử lý tín hiệu Digital được cấp nguồn 3V và thường sử dụng nguồn
thứ cấp của máy và tên điện áp thường có chữ
D ở đầu hay ở cuối, ví dụ: DVCC hoặc VCCD.
- Chức năng của phần xử lý tín hiệu Digital là đổi tín hiệu âm thanh số
trong hệ thống ra thành tín hiệu Analog và cho ra tín hiệu Audio ở hai vế
Left (L) và Right (R), tín hiệu này được khuếch đại để nâng biên độ thông
qua mạch xử lý tín
hiệu Analog trước khi đưa sang IC công suất khuếch đại, đồng thời mạch
Digital cũng đổi tín hiệu Audio dạng Analog thu được từ Micro sang dạng
Digital trước khi truyền về hệ thống.
- Nếu như phần xử lý tín hiệu Digital bị lỗi thì máy tính vẫn khởi động,
vẫn lên hình, nhưng khi vào đến Windows, hệ điều hành sẽ không nhận ra
Card Sound và bạn không cài đặt được Drive, không có biểu tượng chiếc loa
ở dưới góc phải của màn hình.
- Mạch xử lý tín hiệu Analog trong
chip Sound có các chức năng:
- Khuếch đại tín hiệu âm thanh trước khi cấp cho tầng công suất.
- Nhận lệnh Volume từ SIO đến để thay đổi âm lượng ra loa.
- Khuếch đại tín hiệu từ Micro đến trước khi đổi sang tín hiệu số.
- Chuyển mạch và xử lý tín hiệu âm thanh từ ổ đĩa CD.
- Mạch xử lý tín hiệu Analog thường được cấp nguồn 5V và thường có tên
AVCC hoặc VDDA, điện áp này thường do một đèn công tắc điều khiển, nguồn
sử dụng điện áp 5V cấp trước.
- Nếu máy bị lỗi mạch xử lý tín hiệu Analog (mạch xử lý Digital tốt) thì
máy vẫn nhận ra Card Sound, vẫn cài đặt Drive cho Card Sound bình thường,
nhưng không có âm thanh ra loa hoặc có tiếng rất nhỏ và chỉnh âm lượng bị
mất tác dụng.

Sơ đồ nguyên lý của chip Sound xử lý tín hiệu âm thanh trên Laptop.
4 - Hoạt động của IC khuếch đaị công suất.
- Tín hiệu Audio_L và Audio_R đi ra từ chip Sound được đưa đến IC công
suất Audio Amply để khuếch đại lên biên độ đủ mạnh trước khi đưa ra loa
của máy.
- Tín hiệu đến IC và đi vào các chân RIN và LIN, tín hiệu ra được đưa đến rắc cắm để ra loa, đồng thời rẽ sang rắc cắm
tai nghe Head Phone.
- Lệnh tạm ngắt tiếng Mute_In đi vào IC công suất để tạm ngắt tiếng ra
loa khi ta bấm phím Mute của máy, lệnh này thường xuất phát từ SIO..
- Nguồn điện cấp cho IC công suất thường là nguồn 5V lấy từ điện áp thứ
cấp, hoặc có thể lấy từ nguồn cấp trước ở một số dòng máy, trước khi cấp
vào IC, nguồn 5V thường đi qua cuộn dây lọc nhiễu hoặc đi qua một điện trở
cầu chì khoảng 1 - 2 ohm.

Sơ đồ nguyên lý của IC khuếch đại công suất tiếng Audio Amply
5 - Các bệnh thường gặp của khối đường
tiếng.
Bệnh 1 - Máy không nhận Card Sound, không
cài được Drive, không có âm thanh.
Phân tích:
- Với một máy đường âm thanh bình thường thì bên trong màn hình thiết
lập CMOS SETUP phải khai báo Card Sound là Enable (cho phép).
- Và trên màn hình Device Manager phải nhìn thấy dòng
Sound, video and game controllers đã được cài
đặt và không bị đánh dấu vàng.

- Trên góc dưới bên phải màn hình phải hiện ra biểu tượng chiếc loa.

Nguyên nhân:
- Trong màn hình cài đặt cấu hình của máy, đang thiết lập Card Sound là
Disable.
- Drive của máy chưa được cài đặt đúng.
- Lỗi mạch Digital trong chip Sound hoặc mất nguồn 3V cấp cho mạch
Digital của chip Sound.
Các bước kiểm tra:
- Kiểm tra và chắc chắn rằng, trong màn hình CMOS SETUP, Card Sound đã
được khai báo là Enable.
- Kích phải chuột vào biểu tượng My Computer trên màn hình Desktop, chọn
dòng Manager

- Màn hình Device Manager hiện ra, nếu bạn không nhìn thấy dòng chữ
Sound, video and game controllers thì bạn
hãy kích chuột vào màn hình bên phải, sau đó kích vào menu "Action"
rồi chọn dòng "Scan for hardware changes" để cho máy dò lại các
thiết bị, nếu kết quả vẫn không thấy hiện ra thiết bị gì mới thì kết luận
là chip Sound của máy có vấn đề.

- Để kiểm tra chip Sound bạn làm như sau:
- Xác định đúng IC chip Sound trên vỉ máy.
- Tra cứu để biết được chân DVCC chân cấp nguồn 3V, cấp nguồn và bật công
tắc rồi đo chân DVCC xem có điện áp 3V không ?, nếu mất điện áp cấp cho IC
thì có thể IC bị chập hoặc đứt điện trở cấp nguồn vào IC.
- Nếu vẫn có đầy đủ điện áp cấp cho IC Sound thì có thể IC bị hỏng.
- Kiểm tra nhiệt độ của IC, nếu IC nóng là bị chập, bình thường khi chạy
IC chỉ hơi ấm.
- Quan sát xung quanh IC xem có dấu hiệu của nước vào không ?, nếu có dấu
hiệu nước vào và han rỉ thì bạn hãy vệ sinh sạch sẽ và sấy khô.
- Thay IC Sound nếu như các điện áp cấp cho IC vẫn có đủ.

Bệnh 2 - Máy đã cài được Drive cho Card
Sound, đã xuất hiện biểu tượng chiếc loa bên dưới góc phải của màn hình
nhưng không có tiếng ra loa.
Phân tích:
- Chip Sound chỉ cần mạch xử lý tín hiệu Digital tốt là máy sẽ nhận ra
thiết bị và cài được Drive cho Card Sound.
- Hiện tượng vẫn có biểu tượng chiếc loa ở góc phải bên dưới màn hình
chứng tỏ Drive của Card Sound đã được cài đặt, vì vậy nếu như máy không có
tiếng thì có thể do những nguyên nhân sau đây:
Nguyên nhân:
- Máy bị hỏng loa.
- IC công suất không hoạt động do hỏng IC hoặc mất Vcc hoặc có lệnh Mute
ngắt.
- Mạch xử lý tín hiệu Analog của chip Sound bị hỏng hoặc mất Vcc 5V.
Kiểm tra:
- Kiểm tra loa:
- Bạn sử dụng đồng hồ vạn năng, để thang x 1 ohm để kiểm tra loa, đo vào
hai chân của loa nếu có tiếng kêu lẹt sẹt là được.
- Kiểm tra IC công suất:
- Xác định các chân tín hiệu vào RIN và LIN của IC công suất.
- Cắm loa vào để nghe tiếng khi thử.
- Bật nguồn cho máy vào điện, dùng Panh hoặc que đo chạm vào chân RIN hoặc
LIN của IC công suất và nghe tiếng động ra loa.
- Khi chạm Panh vào chân RIN hoặc LIN nếu có tiếng kêu È...è... ở loa thì
chứng tỏ IC công suất tiếng đã chạy tốt, nếu không có tiếng ở loa thì
chứng tỏ mạch công suất không hoạt động.
- Kiểm tra nếu mạch công suất không hoạt động.
- Kiểm tra các chân VCC của IC công suất xem có điện áp không ?, thông
thường các chân này được cấp 5V.
- Kiểm tra chân Mute, nếu chân này có điện áp là tiếng bị khoá, khi bấm
phím Mute của máy, chân Mute phải thay đổi điện áp 0V / 3V, nếu như chân
Mute không thay đổi điện áp thì bạn có thể đấu tạm chân này xuống mass để
cho phép IC xuất tiếng ra loa.
- Nếu như chân VCC đã có điện áp và chân Mute có thay đổi trạng thái nhưng
vẫn không có tiếng ở loa khi lấy Panh chạm vào chân RIN hoặc LIN thì kết
luận IC công suất bị hỏng.
- Nếu tầng công suất tốt, đã có tiếng ra loa khi chạm panh vào chân tín
hiệu vào RIN và LIN nhưng máy vẫn không có tiếng thì có thể bị hỏng mạch
Analog trong chip Sound hoặc mất nguồn 5V cấp cho chip Sound.

Tay cầm panh
chạm vào chân tín hiệu RIN hoặc LIN, nếu có tiếng kêu ở loa thì IC công suất
tiếng vẫn tốt.
|